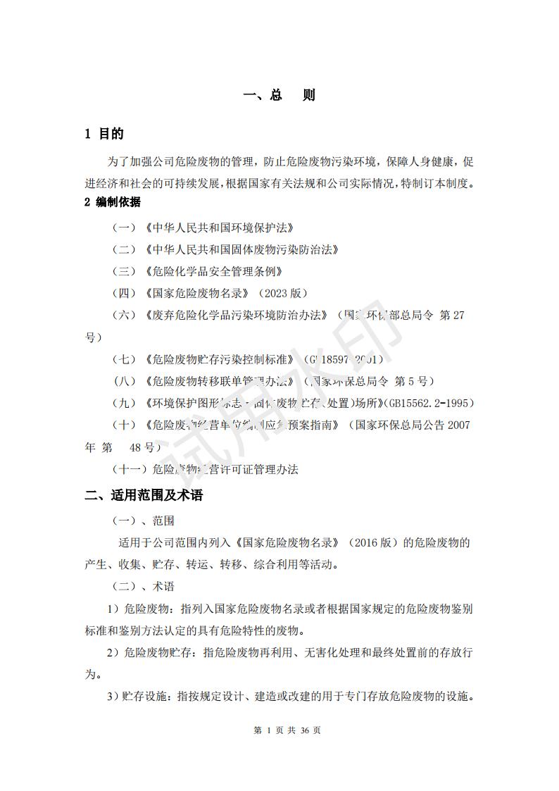
平罗县阳光焦化有限公司
返回首页
联系我们
网站首页
关于我们
新闻动态
产品中心
厂房设备
销售网络
在线留言
联系我们
栏目导航
公司新闻
行业动态
技术支持
公示栏
联系我们
平罗县阳光焦化有限公司
联系人:司志刚
电 话:0952—6872158
地 址:宁夏石嘴山生态经济开发区平西路168号
公示栏
当前位置:
主页
>
新闻动态
>
公示栏
>
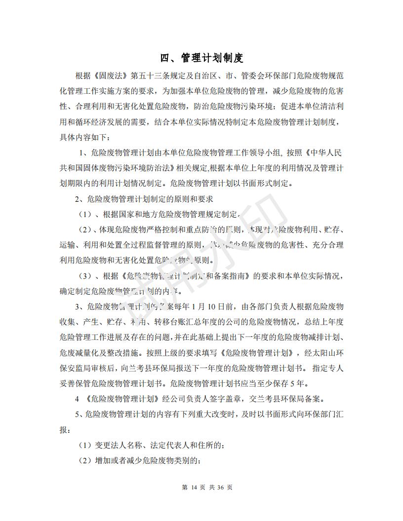
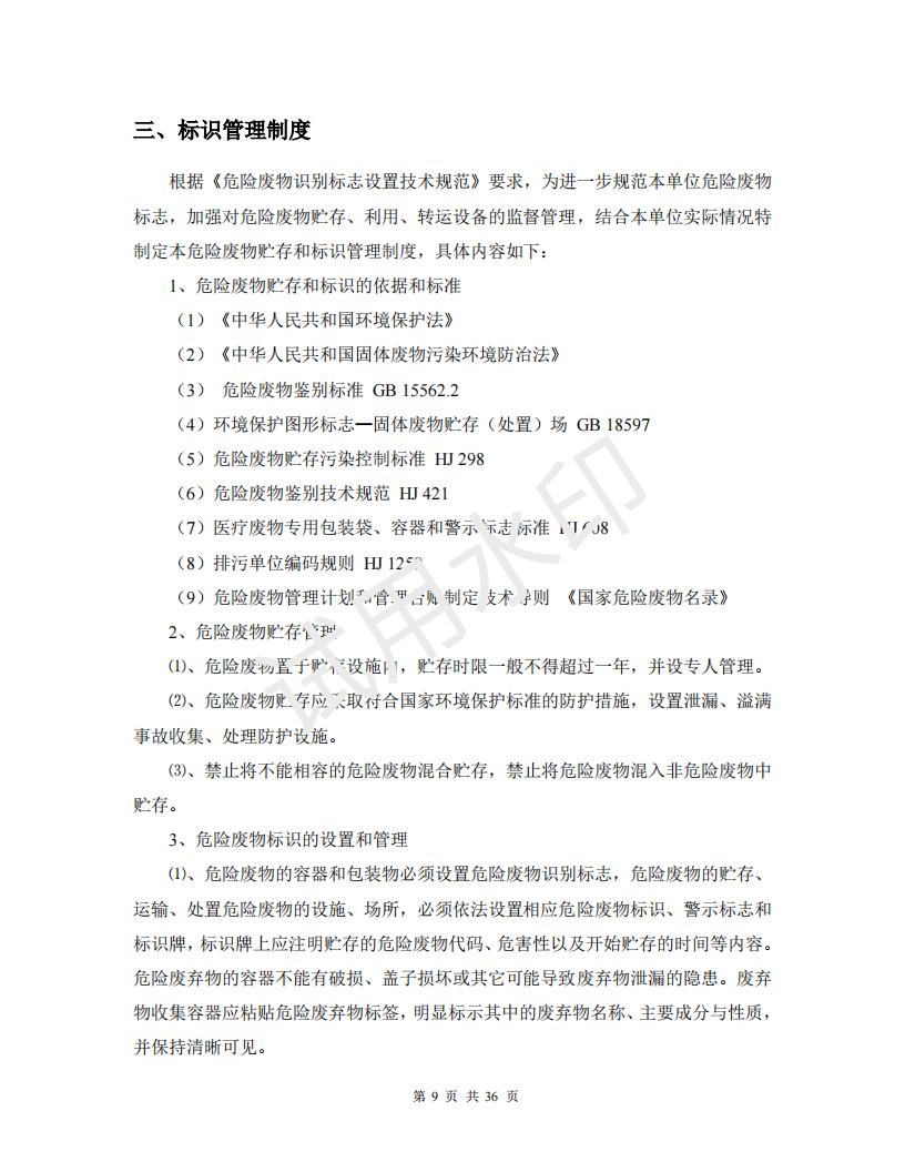
平罗县阳光有限公司 危险废物管理制度
时间:2024-10-22 19:36 作者:dream 点击:次
上一篇:
平罗县阳光有限公司 危险废物管理制度
下一篇:
2023年危险废物管理台账季报表公示
关闭
在线客服:
在线客服